11月4日,williamhill官网网站在8301教室成功举办第十届研究生创新分论坛。论坛吸引了40名师生踊跃参加,共收到以“协同创新,智启新程”为主题的科研论文42篇。论坛特邀李文兵教授、蒯小明教授与金一博士担任点评嘉宾,2025级全体研究生现场观摩学习。

在汇报环节中,同学们以自身研究课题为基础,通过PPT演示形式,详细、全面地阐述了各自论文的研究思路与核心观点,着重呈现了研究过程中的创新亮点与独特见解。现场气氛热烈,学术氛围浓厚。

汇报环节后,蒯小明教授作点评发言。他对同学们研究内容和成果予以充分肯定,并就存在的不足与同学们进行了深入交流。蒯教授特别强调了培养思考能力、分析能力以及研究能力的重要性,他鼓励大家在筑牢学术根基的同时,做到“于大处立意,于小处深耕”,在学术研究上做深做实,提升研究的深度与价值。

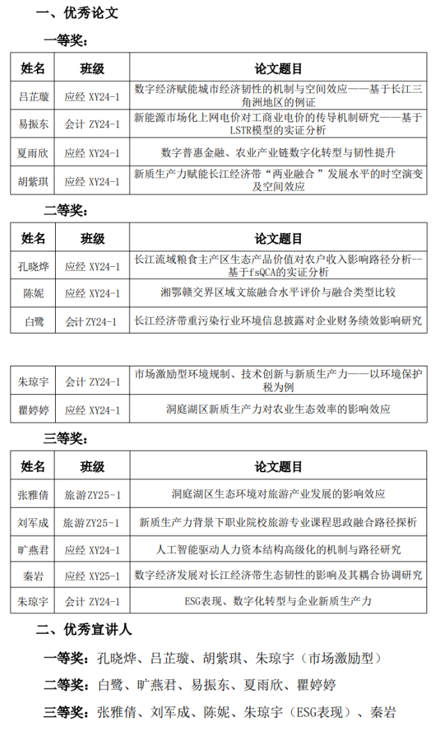
最后,经由点评嘉宾评审、现场展示等环节综合评定,并报公司专家老师研究审定,下列14篇论文获评优秀论文,14名同学获评优秀宣讲人。

本次创新论坛的成功举办,为研究生搭建了高水平的学术交流与展示平台,有利于拓宽科研视野,营造积极的学术氛围,为进一步探索专业问题、激发创新思维、提高创新能力起到了积极推动作用,对提升公司研究生的科研水平和培养质量具有重要意义。
责编:李玉瑶
复审:易萧
终审:金一
